bbin宝盈
首页
集团要闻
集团概况
组织结构
发展战略
管理团队
企业文化
发展历程
业务架构
能源产业
战略性新兴产业
产业投资与金融业务
咨询设计与资产管理业务
新闻中心
集团要闻
集团动态
媒体报道
行业动态
党群工作
党建动态
统战群团
专题专栏
信息公开
集团概况
人事信息
经营信息
改革发展
纪检监督
应急处置
党建情况
社会责任
安环维稳
招采信息
加入我们
招聘信息
联系我们
集团概况
人事信息
经营信息
改革发展
纪检监督
应急处置
党建情况
社会责任
安环维稳
招采信息
招采信息
详情
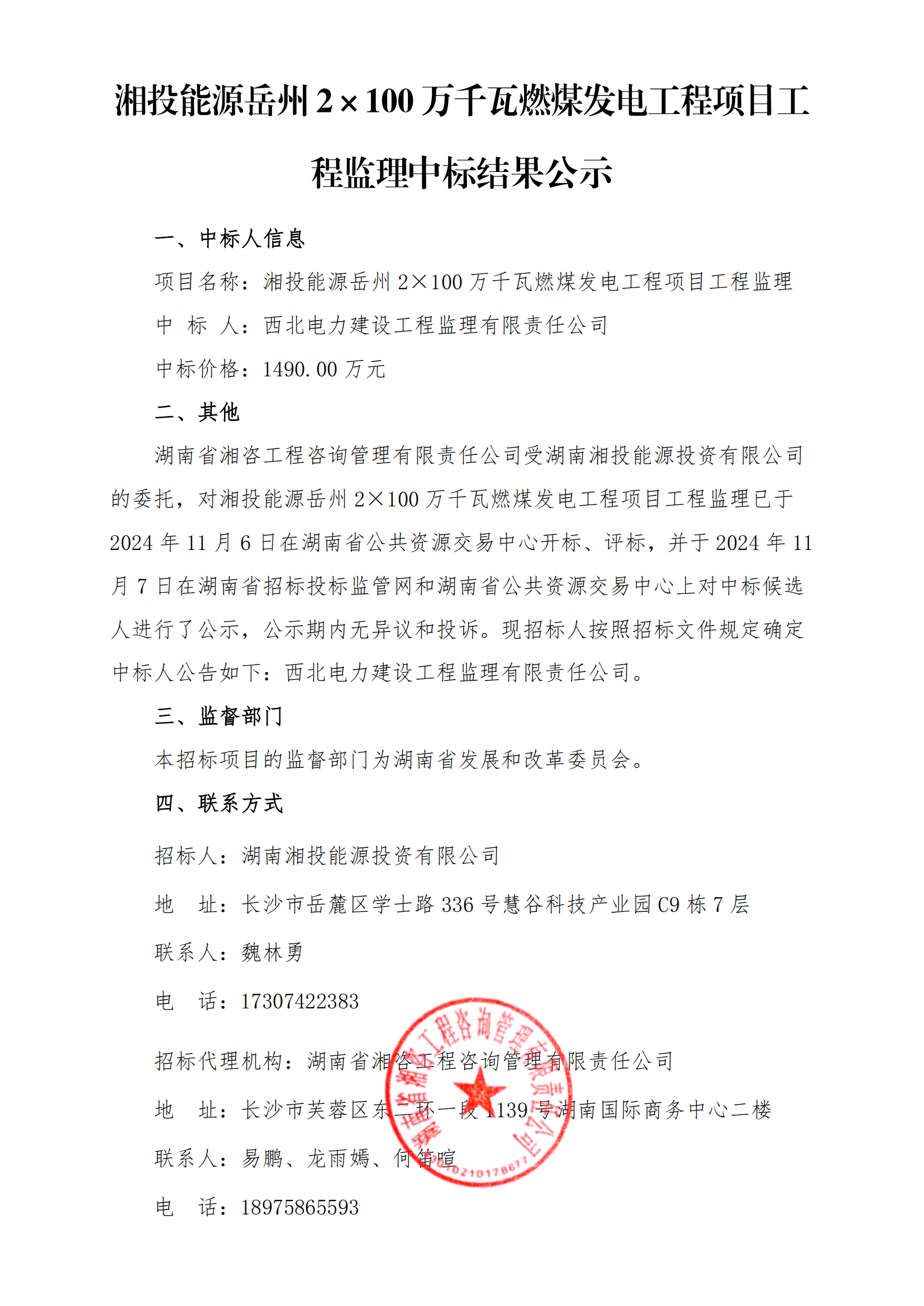
湘投能源岳州2×100万千瓦燃煤发电工程项目工程监理中标结果公示(以政府部门指定媒体发布为准)
来源:
作者:
日期:2024-11-14
上一条:bbin宝盈集团红寺堡区新能源基地300万千瓦光伏复合发电(一期100万千瓦)项目光伏组件设备采购招标公告(以政府部门指定媒体发布为准) 下一条:湖南省江华湾水源抽水蓄能电站项目工程施工监理中标候选人公示(以政府部门指定媒体发布为准)
返回列表
热门推荐
10
2024-12
湖南省江华湾水源抽水蓄能电站项目筹建期洞室及道路工程施工标段施工招标公告(以政府部门指定媒体发布为准)
集团要闻
集团概况
组织结构
发展战略
管理团队
企业文化
发展历程
新闻中心
集团要闻
集团动态
媒体报道
行业动态
专题专栏
学习贯彻党的二十届四中全会精神
深入学习贯彻席大大新时代中国特色社会主义思想
党的创新理论学习
集团第四次党代会
清廉企业建设
学习贯彻党的二十届三中全会精神
加入我们
招聘信息
联系我们
关注我们
地址: 湖南省长沙市岳麓区含浦北路999号 (410012)
电话: 0731-85188616
传真: 0731-85188431
法律声明
|
网站地图
|
联系我们
|
友情链接
Copyright 2022 bbin宝盈集团有限公司, All Rights Reserved
湘ICP备13008969号
湘公网安备 43010402001042号